中文| EN

学术分享 I 超声激活生物催化 3D 打印支架:骨肉瘤根除与骨缺损再生的智能序贯治疗

发布时间:2026-03-10   浏览量:   分享到:

超声激活生物催化3D打印支架治疗骨肉瘤论文解读

一、研究背景

骨肉瘤是一种高度恶性的骨肿瘤,主要发生于儿童和青少年,好发于长骨,具有侵袭性强的特点,可造成骨破坏、剧烈疼痛、残疾甚至远处转移,临床需结合系统药物和外科手术干预。目前临床主流的保肢治疗包括肿瘤完整切除、骨缺损重建以及放化疗辅助治疗,理想状态下可同时清除肿瘤并恢复肢体功能,但骨肉瘤普遍存在的放化疗耐药性,难以实现镜下切缘阴性(R0)切除,易导致局部复发、保肢失败,往往需要二次或多次侵入性手术,严重影响患者预后。

3D打印仿生复合支架为骨肉瘤保肢治疗提供了新策略,其中羟基磷灰石(HA)、β-磷酸三钙等磷酸钙陶瓷支架因与天然骨矿物成分相似、生物相容性好、具有骨传导和骨诱导性,成为骨移植的重要替代材料。但骨肉瘤侵袭、肿瘤代谢引发的过度骨溶解及手术切除,会造成骨缺损微环境再生性差,超出支架固有修复能力;现有支架改性策略(整合生物活性因子、干细胞)虽一定程度克服该问题,却无法同时实现肿瘤杀伤与骨再生、缺乏智能微环境适应性,且材料设计复杂、再生效率不足。

骨肉瘤复发或保肢术后炎性创伤会导致缺损区H₂O₂水平显著升高、形成缺氧微环境,破坏氧化还原稳态,对内生干细胞造成持续性氧化应激,严重阻碍骨再生。理想的骨缺损修复材料需实现H₂O₂的智能催化:在肿瘤微环境中转化为高毒性活性氧(ROS)诱导肿瘤细胞凋亡,在炎性骨缺损微环境中分解为O₂缓解炎症、恢复成骨-破骨平衡。现有纳米酶类生物催化材料(金属氧化物、贵金属纳米颗粒)难以同时实现H₂O₂向ROS和O₂的智能转化,且现有治疗策略仅聚焦抗肿瘤或抗炎单一功能,尚无针对骨肉瘤保肢治疗的多效生物催化材料,因此开发可智能根除肿瘤、重塑氧化还原稳态的通用型生物催化材料成为保肢治疗的关键需求。

二、核心研究内容

本研究首次设计并构建了超声激活型生物催化纳米颗粒修饰的3D打印羟基磷灰石支架(HS-ICTO),通过TiO₂纳米材料为半导体基底,构建Ti-O-Ir电子耦合结构的Ir簇(ICTO),实现H₂O₂的时空可控催化,在骨肉瘤微环境中高效生成ROS杀伤肿瘤,在骨缺损微环境中分解H₂O₂生成O₂促进骨再生,完成“肿瘤根除-骨缺损修复”的智能序贯治疗,同时验证了该支架的体外抗肿瘤、抗氧化应激、抑制破骨形成及体内肿瘤清除、骨缺损重建效果,并阐明了其催化机制。

2.1 HS-ICTO支架的制备与结构表征

采用湿蒸发沉积法将ICTO纳米颗粒负载于3D打印HA支架(HS)表面,制备不同ICTO浓度的HS-ICTO-x支架(x=0、0.5、1.0、2.0 mg/mL)。通过场发射扫描电镜(FESEM)、能谱仪(EDS)、X射线衍射(XRD)、透射电镜(TEM)、X射线光电子能谱(XPS)、X射线吸收光谱(XAS)等手段表征支架结构,结果显示:ICTO以平均1.7 nm的Ir簇高度分散于TiO₂表面,形成Ti-O-Ir强化学耦合和界面电荷转移;HS-ICTO保留了HS的互锁交织多孔结构,Ti、Ir、Ca、P、O元素均匀分布,且ICTO负载未改变HS的力学性能(抗压强度2.02±0.15 MPa),与人体松质骨相当,ICTO纳米颗粒在支架表面稳定性好,仅在机械刮擦或外部能量干扰下发生脱落。

图2 | HS-ICTO的形貌和结构表征。a:HS-ICTO支架从毫米到原子尺度的结构示意图(灰色:O;青色:Ti;黄色:Ir);b:HS-ICTO的代表性SEM图;c、d:HS-ICTO的高倍SEM图;e:ICTO的TEM图;f:ICTO的EDS元素mapping;g:ICTO的高分辨TEM图;h:ICTO的超高倍TEM图;i:ICTO的HAADF-STEM图及对应的FFT图谱;j:ICTO和Ir/C在Ir 4f区的XPS谱;k:ICTO和TO在Ti 2p区的XPS谱;l:Ir L3边的归一化XANES谱;m:Ir L边EXAFS谱的k³加权傅里叶变换谱;n:k³加权EXAFS信号的小波变换图。R为吸附原子与相邻原子的距离,χ(k)为EXAFS振荡振幅随光电子波数k的变化,颜色梯度从橙色(高信号强度)到青色(低信号强度)。

2.2 ICTO的多酶样催化活性及机制

ICTO因分级花瓣状纳米片结构、高比表面积,实现了H₂O₂底物高可及性和超声能量高效吸收,具有**过氧化物酶(POD)、氧化酶(OXD)、过氧化氢酶(CAT)样三重酶活性**,且催化活性具有pH依赖性:

  • 在肿瘤微环境的弱酸性条件下(pH≈6.5),ICTO通过POD/OXD样途径结合超声激活,快速生成大量ROS(主要为·O₂⁻和¹O₂),同时高效消耗谷胱甘肽(GSH),破坏肿瘤细胞氧化还原稳态;其催化动力学参数优于纯TiO₂及多数已报道的POD模拟酶(Vmax=3.51×10⁻⁷ M s⁻¹,TON=21.60×10⁻³ s⁻¹,Km=0.655 mM)。
  • 在骨缺损的中性条件下(pH≈7.4),ICTO表现出高效CAT样活性,20分钟内可清除约90%的H₂O₂并持续生成O₂,动力学参数优异(Vmax=48.23 μM s⁻¹,TON=4.11 s⁻¹),且长期催化活性稳定,无明显性能衰减。

通过密度泛函理论(DFT)计算阐明催化机制:Ti-O-Ir界面的电子转移是多酶活性的核心,Ti位点优化氧中间体吸附,Ir位点为活性中心;POD样反应的决速步为·OOH形成(能垒0.51 eV),需酸性环境提供H+,而CAT样反应的决速步为O₂和H₂O解吸(能垒0.34/0.38 eV),在中性条件下可自发进行;Ir-OH的电子态更活跃,与H₂O₂的反应性高于Ti-OH,实现了H₂O₂的pH响应性智能催化。

图3 | ICTO的酶样生物催化活性及理论计算。a:ICTO的结构优势及多酶样催化活性示意图;b:TMB法检测ICTO和TO的POD/OXD样活性(λ=652 nm);c:ICTO和TO的催化动力学参数对比;d:DTNB法检测ICTO的GSH消耗能力;e:DMPO捕获·O₂⁻、TEMP捕获¹O₂的EPR谱;f:中性条件下ICTO和TO的H₂O₂清除及O₂生成能力;g:ICTO和TO的CAT样动力学参数对比;h:ICTO上POD/CAT样催化的反应路径;i:对应的吉布斯自由能图;j:ICTO中Ir-OH和Ti-OH的O 2p轨道投影态密度(PDOS);k:ICTO*2OH的差分电荷密度分析(青色=电荷耗尽,黄色=电荷积累);l:ICTO中Ir-OH和Ti-OH的Bader电荷计算。Vmax=最大反应速率,Km=米氏常数,TON=转化数。

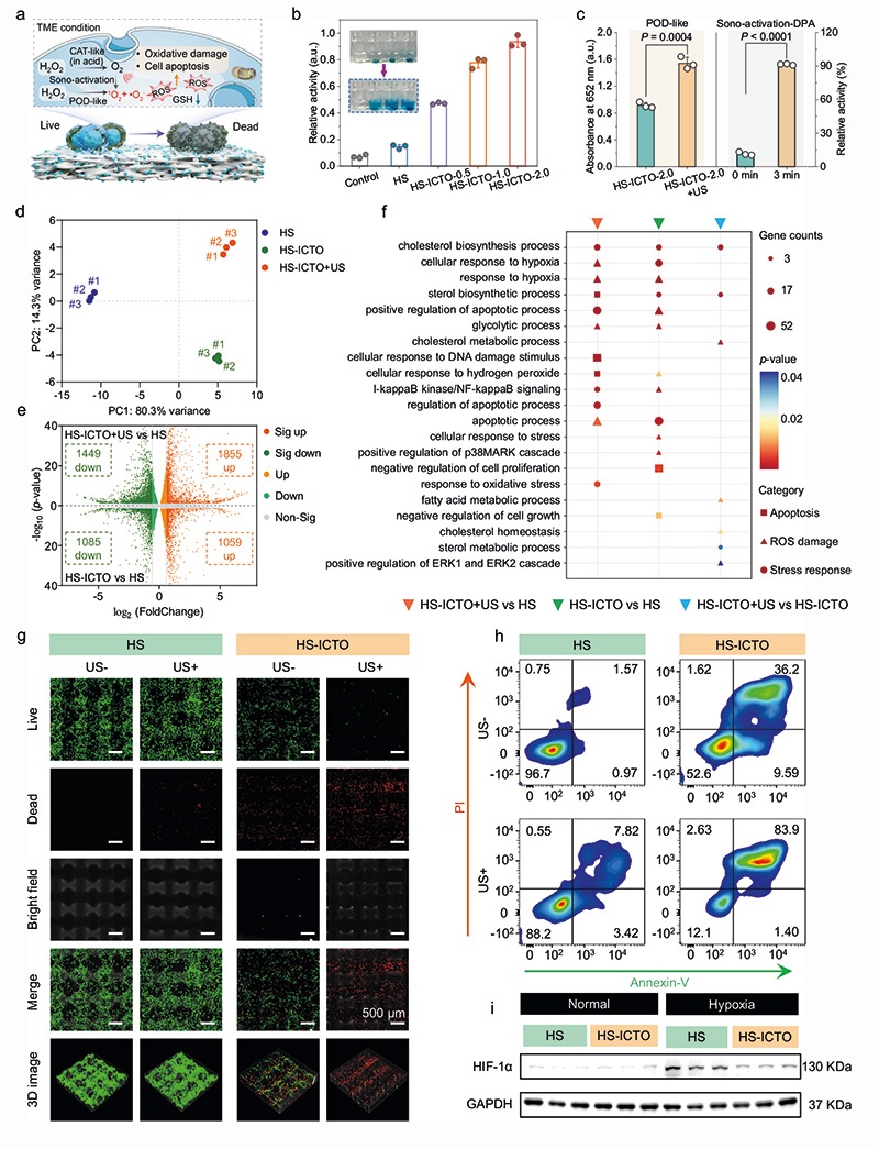
2.3 HS-ICTO的体外抗肿瘤效果

体外细胞实验以143b人骨肉瘤细胞、大鼠骨髓间充质干细胞(BMSCs)为模型,验证HS-ICTO的生物相容性和抗肿瘤活性:

  • 生物相容性:ICTO和TO在150 μg/mL浓度下对中性条件下的BMSCs无明显细胞毒性,细胞活力>95%;
  • 靶向抗肿瘤:弱酸性肿瘤微环境中,150 μg/mL ICTO可将143b细胞活力降至45.3%,HS-ICTO-2.0结合超声(1 W/cm²,1.0 MHz,30%占空比,1 min)后,143b细胞活力仅剩余9.7%;
  • 作用机制:HS-ICTO在肿瘤微环境中生成大量ROS,结合超声激活实现ROS爆发,同时消耗GSH、缓解肿瘤缺氧(下调HIF-1α表达),破坏线粒体膜电位、引发线粒体肿胀裂解,最终诱导肿瘤细胞凋亡;RNA-seq结果显示,HS-ICTO+超声处理后,骨肉瘤细胞中凋亡、ROS损伤、应激反应相关基因显著上调。
图4 | 体外骨肉瘤根除治疗效果。a:TME条件下HS-ICTO的治疗机制示意图;b:TMB法检测HS-ICTO-x的POD样活性;c:HS-ICTO的超声激活生物催化氧化TMB和DPA效果;d:不同处理组细胞的PCA分析;e:HS-ICTO+US vs HS、HS-ICTO vs HS的差异基因火山图;f:143b细胞中与ROS损伤、应激反应、凋亡相关的差异基因GO富集分析;g:不同处理后支架表面143b细胞的活/死染色共聚焦图及3D重建;h:Annexin V-FITC/PI染色的流式细胞术凋亡分析;i:不同支架上143b细胞的HIF-1α蛋白表达Western blot检测。

2.4 HS-ICTO的体内抗肿瘤效果

构建143b骨肉瘤裸鼠皮下移植瘤模型,将HS、HS-ICTO支架植入肿瘤组织,术后24/48/72 h给予局部超声照射(2.5 W/cm²,1 MHz,30%占空比,5 min),结果显示:

  • HS-ICTO+超声组的肿瘤抑制率高达90.43%,显著优于单纯HS、HS+超声、单纯HS-ICTO组;
  • 组织学检测:HS-ICTO+超声组肿瘤组织出现核固缩、胞质缩小、组织结构破坏,TUNEL阳性细胞数显著增加,Ki67阳性增殖细胞数显著减少,caspase-3活化凋亡细胞几乎占据全部肿瘤组织;
  • 生物安全性:各组小鼠体重无明显变化,主要脏器H&E染色无异常,溶血实验、大鼠皮下植入后的血常规及肝肾功能检测均在正常范围,证实HS-ICTO无明显体内毒性。
图5 | 体内骨肉瘤移植瘤杀伤效果。a:143b骨肉瘤移植瘤模型建立及治疗流程;b:HS-ICTO根除骨肉瘤的机制示意图;c:第15天肿瘤切除后的实物图;d:每3天记录的肿瘤体积变化;e:第15天肿瘤重量;f:肿瘤生长抑制率;g:小鼠体重变化热图;h:肿瘤组织的H&E、TUNEL、Ki67荧光染色;i:TUNEL阳性细胞数定量分析;j:Ki67染色平均荧光强度(MFI)定量分析。

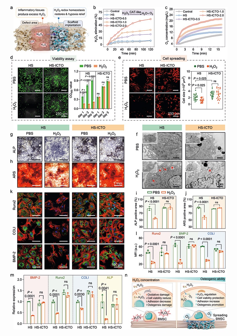
2.5 HS-ICTO的氧化还原稳态调控与干细胞保护

以H₂O₂诱导的BMSCs氧化应激模型验证HS-ICTO对骨再生相关干细胞的保护作用,结果显示:

  • HS-ICTO可高效清除缺损区过量H₂O₂并持续生成O₂,且清除能力与ICTO负载量正相关,4周模拟生理条件下催化活性稳定;
  • 细胞保护:H₂O₂刺激下,HS组BMSCs出现活力下降、铺展面积减小、迁移能力降低,内质网扩张、线粒体肿胀,而HS-ICTO组BMSCs的活力、铺展形态、迁移能力均无明显受损,细胞器结构完整;
  • 成骨保护:H₂O₂显著抑制HS组BMSCs的碱性磷酸酶(ALP)活性和钙沉积,下调成骨相关基因(Runx2、BMP-2、COLI、ALP)和蛋白表达;而HS-ICTO可逆转该抑制作用,维持BMSCs的成骨分化能力,实现氧化应激下的成骨保护。
图6 | 体外氧化还原稳态调控与氧化应激下的干细胞保护。a:骨缺损条件下HS-ICTO恢复H₂O₂氧化还原稳态及缓解缺氧的示意图;b:HS和HS-ICTO-x的H₂O₂时间依赖性清除能力;c:HS和HS-ICTO-x的O₂生成能力;d:第5天不同处理支架上BMSCs的活/死染色共聚焦图及CCK-8检测结果;e:不同处理后BMSCs的鬼笔环肽染色共聚焦图及细胞大小定量;f:不同处理后BMSCs的TEM观察(红色箭头=线粒体损伤,红色星号=内质网肿胀);g:成骨诱导14天的ALP染色;h:成骨诱导21天的茜素红(ARS)染色;i:ALP阳性面积定量;j:ARS阳性面积定量;k:成骨诱导14天Runx2、BMP-2、COLI的免疫荧光染色;l:免疫荧光染色MFI定量;m:成骨诱导14天成骨相关基因的RT-qPCR检测;n:HS-ICTO调控H₂O₂氧化还原稳态保护BMSCs的示意图。

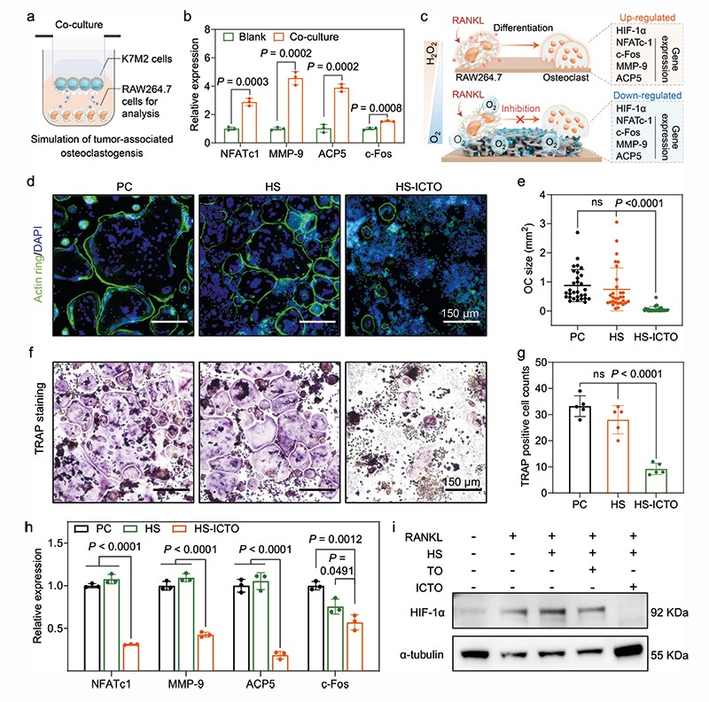
2.6 HS-ICTO的破骨形成抑制作用

骨肉瘤相关骨破坏与破骨细胞过度活化相关,以K7M2小鼠骨肉瘤细胞与RAW264.7小鼠巨噬细胞共培养模型、RANKL诱导的RAW264.7破骨分化模型验证HS-ICTO的抗破骨效果:

  • 骨肉瘤细胞可显著上调破骨相关基因(NFATc1、MMP-9、ACP5、c-Fos)表达,促进破骨细胞分化;
  • HS-ICTO可显著抑制RANKL诱导的RAW264.7形成肌动蛋白环(破骨细胞特征形态),减少TRAP阳性破骨细胞数量,下调破骨相关基因和蛋白(HIF-1α)表达;
  • 作用机制:HS-ICTO通过清除H₂O₂、生成O₂,抑制H₂O₂/HIF-1α依赖的破骨分化信号通路,实现“清除ROS+缓解缺氧”双重抗破骨效果,减少骨吸收、利于骨缺损修复。
图7 | HS-ICTO的破骨形成抑制作用。a:K7M2与RAW264.7细胞的Transwell共培养实验示意图;b:共培养7天后RAW264.7破骨相关基因的RT-qPCR检测;c:HS-ICTO抑制破骨形成的机制示意图;d:不同处理后RAW264.7的肌动蛋白环/DAPI染色;e:破骨细胞大小定量;f:不同处理后RAW264.7的TRAP染色;g:TRAP阳性细胞数定量;h:不同处理7天后破骨相关基因的RT-qPCR检测;i:RAW264.7的HIF-1α蛋白表达Western blot检测。PC=阳性对照组(仅50 ng/mL RANKL刺激)。

2.7 HS-ICTO的体内骨缺损重建效果

构建大鼠颅骨缺损模型(φ=5 mm),左侧植入HS、右侧植入HS-ICTO,分别在4/8/12周进行影像学和组织学检测,结果显示:

  • RNA-seq结果:HS-ICTO组缺损区炎症反应、骨吸收、ROS应激、缺氧相关基因显著下调,氧化还原稳态和骨再生微环境得到改善;
  • 组织学检测:4/8周时HS-ICTO组缺损区有更多未成熟胶原沉积和新骨形成,12周时支架内部被新生骨完全填充,而HS组仍有大量未成熟胶原;
  • Micro-CT检测:HS-ICTO组的骨体积/组织体积比(BV/TV)、骨小梁数量(Tb.N)、骨密度(BMD)均显著高于HS组,骨小梁分离度(Tb.sp)显著降低;
  • 成骨相关检测:HS-ICTO组缺损区Runx2、BMP-2阳性细胞比例显著高于HS组,TRAP阳性破骨细胞数量显著减少,实现成骨-破骨平衡重塑。
图8 | 大鼠颅骨缺损模型的体内骨再生效果。a:体内骨再生评估流程示意图;b:不同样本的PCA分析;c:缺损区骨组织中与ROS损伤、骨破坏、炎症相关的差异基因GO富集分析;d:差异基因表达热图;e:不同支架诱导再生骨的H&E染色;f:Masson三色染色;g:缺损区的Micro-CT冠状面图;h:骨体积(BV/TV)定量分析;i:骨小梁数量(Tb.N)定量分析;j:不同支架的Runx2/BMP-2/COLI免疫荧光染色;k:Runx2阳性细胞比例定量;l:BMP-2阳性细胞比例定量。

三、研究结论

本研究成功设计并l利用直写生物3D打印机制备了超声激活与生物催化3D打印羟基磷灰石支架(HS-ICTO),该支架基于氧化还原医学理念,以H₂O₂为共同治疗靶点,实现了骨肉瘤根除和骨缺损再生的智能序贯治疗,核心结论如下:

  1. HS-ICTO的Ti-O-Ir界面强化学耦合和电荷转移是其多酶样催化活性的核心,使其在弱酸性肿瘤微环境中表现出POD/OXD样活性,结合超声激活高效生成ROS、消耗GSH、缓解缺氧,通过破坏肿瘤细胞氧化还原稳态和线粒体结构,实现靶向、高效的骨肉瘤杀伤,且体内抗肿瘤效果显著(抑制率90.43%),生物安全性良好。
  2. HS-ICTO在中性骨缺损微环境中表现出高效CAT样活性,可快速清除过量H₂O₂、持续生成O₂,有效阻断内源性H₂O₂介导的氧化应激,保护骨髓间充质干细胞的活力、迁移能力和成骨分化能力,同时通过抑制H₂O₂/HIF-1α依赖的破骨分化信号通路,减少破骨细胞形成和骨吸收,重塑成骨-破骨平衡。
  3. HS-ICTO保留了3D打印HA支架的多孔结构和力学性能,与人体松质骨匹配,ICTO纳米颗粒负载稳定性好,体外可实现长期稳定的催化活性,体内可显著促进大鼠颅骨缺损的新骨形成,提升骨体积、骨密度和骨小梁数量,改善骨缺损再生微环境。
  4. HS-ICTO实现了“超声激活肿瘤杀伤-生物催化骨再生”的一体化、智能化治疗,无需多次侵入性手术,为恶性骨肿瘤的精准肿瘤干预和组织再生提供了新策略,也为多功能骨植入材料的设计提供了重要指导。

研究同时指出,未来将进一步探索HS-ICTO的长期生物相容性,在原位骨肉瘤模型和大型动物骨缺损模型中验证其疗效,结合高强度聚焦超声等临床技术,推动其临床转化,实现术后肿瘤复发的定期局部超声激活清除,减少全身毒性和不良反应。

四、论文信息

发表期刊:Nature Communications

DOI:https://doi.org/10.1038/s41467-025-61377-x

第一作者:Rong Xiao、Sutong Xiao(共同一作)

通讯作者:Boqing Zhang、Li Qiu、Chong Cheng

研究单位:四川大学华西医院、四川大学高分子科学与工程学院、四川大学生物医学工程学院等

核心关键词:骨肉瘤、3D打印羟基磷灰石支架、超声激活、生物催化、纳米酶、骨缺损再生、序贯治疗

3D打印机功能应用分析

全面解析森工DIW墨水直写3D打印机在该类研究中功能匹配情况及需定制功能,帮助用户更好地选择合适的3D打印设备及功能模块。

该研究中涉及的3D打印策略
一、森工可匹配模块:常温打印模块: 配备精密的调压模块,调压精度±1KP,实现不同粘度材料的稳定打印;
二、需定制的模块:超声在线施加与集成模块:在打印平台或密闭舱室内集成可控的低频超声发生装置实现HO₂的时空可控催化,在骨肉瘤微环境中高效生成ROS杀伤肿瘤;
小编对该类研究的拓展设想
一、拓展思路: 
1、可升级多通道打印头,(如外层为抗肿瘤材料,内层为促成骨材料),或同时打印包含活性因子(如生长因子)的生物墨水满足同时打印或交替打印为更多打印方式提供了新途径;
2、为确保打印结构的均一性和ICTO负载后的质量可拓展二次打印平台满足打印过程中可通过显微镜观察实现实时反馈与控制打印;
二、涉及模块介绍: 
1、多通道打印头: 2-4通道设计,可装载多材料进行协同/并联打印;
2、独立二级平台:
a.独立的运动控制系统,支持独立运动,模块化快拆快装,拆卸后不影响原来行程;
b.XYZ轴定位精度≤0.01mm;
c.二级平台尺寸:257x290x69.5mm;
d.二级平台可打印范围:200x150x30mm;
e.二级平台独立移动范围:X≥100mm;Y≥160mm;Z轴≥6.5mm

由于小编学识所限,文中内容难免存在疏漏或不足之处。若您发现任何错误或值得商榷的观点,恳请不吝指正,

小编将第一时间修正完善。感谢您的包容与支持!

本文内容来源于网络公开素材,发布的目的在于学术交流、研讨分享,

如相关内容涉及侵权,请联系我们,将第一时间下架内容!

森工科技 AutoBio系列生物3D打印机

  • 1. 科研型定位,满足科研实验可视化参数需求;
  • 2. 材料支持范围广,兼容多学科多领域材料;
  • 3. 支持自调配材料,灵活适应科研实验要求;
  • 4. 少量材料即可打印测试,高效产出,节约实验成本;
  • 5. 支持多喷头多通道多材料多模式打印;
  • 6. 支持各种外场辅助功能拓展和定制。
AutoBio 3D打印机示意图
最新文章
优质文章推荐
阅读最多文章推荐



电话:0755-27370002 地址:深圳市宝安区福海街道新和社区新兴工业园三区一期12号(A4栋)601
公司主要销售:教育应用3d打印机_大尺寸FDM3D打印机_桌面级3d打印机_工业3d打印机_商业3d打印机和各种3d打印材料
亿鸽在线客服系统