脑血管狭窄相关疾病(如动脉粥样硬化、缺血性中风、烟雾病)因病变区域复杂性和重要性,给临床治疗带来巨大挑战。目前的血管重建、血管成形术等治疗手段难以复刻脑血管的复杂结构和动态血流环境,导致治疗效果受限,因此亟需构建精准、功能性的体外狭窄脑血管模型,用于疾病机制研究和治疗方案开发。
芯片器官平台虽为血管疾病研究提供了工具,但传统微流控系统的通道几何结构可扩展性有限,无法复现异常血管结构中的血流扰动等病理特征,难以研究复杂的血流动力学。3D生物打印技术成为制备解剖学相关狭窄血管模型的理想方案,其中3D同轴生物打印可精准制备多层复杂血管结构,能几何保真复刻血管管腔和周围组织,契合脑血管研究需求。
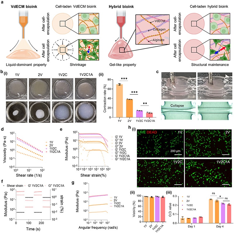
脱细胞细胞外基质(dECM)基生物墨水因保留天然ECM成分,成为血管组织打印的热门材料,但脱细胞过程会导致ECM成分部分流失,生物活性和机械稳定性受损。因此,需对dECM进行功能化改性,结合其他生物材料提升其机械性能和打印适用性,为3D同轴生物打印提供高性能生物墨水。
本研究开发了一种基于机械增强的血管脱细胞外基质(VdECM)杂化生物墨水的嵌入式3D同轴生物打印技术,构建体外狭窄脑血管模型,探究血流动力学力诱导的内皮细胞炎症反应,核心研究内容分为4个部分:
以猪主动脉为原料制备VdECM,通过理化脱细胞工艺去除细胞成分(DNA含量降至50ng/mg以下),同时保留糖胺聚糖(GAGs)、胶原蛋白、弹性蛋白等关键ECM成分(弹性蛋白含量因细胞成分去除相对升高)。
为解决纯VdECM机械性能差、易收缩的问题,添加胶原蛋白减少水凝胶收缩,添加海藻酸钠实现快速离子交联并维持结构稳定性,制备杂化生物墨水(1V2C1A:1%VdECM+2%胶原蛋白+1%海藻酸钠)。
流变学测试表明,杂化生物墨水具有剪切稀化特性(可打印性)、快速力学恢复能力(适合嵌入式打印),动态模量提升约65倍;拉伸/压缩模量显著高于纯VdECM,且细胞存活率保持90%以上,兼顾机械性能和生物相容性。
优化3D同轴生物打印参数,通过调控打印平台移动速度精准控制血管管腔直径和壁厚:平台速度从400mm/min提升至1200mm/min,管腔内径从1340.0±0.12μm降至551.30±1.23μm,壁厚保持11-14μm的薄壁厚,支持内皮单层形成。
通过将打印平台速度临时提升至3600mm/min,成功制备狭窄区域管腔直径减半的脑血管模型,模拟动脉粥样硬化(狭窄率超75%)的病理特征,且模型可实现无堵塞的连续液体灌注。
将人脐静脉内皮细胞(HUVECs)和人脑微血管内皮细胞(HBMECs)负载于杂化生物墨水,打印构建脑血管芯片模型,培养基通过针锚定孔直接灌注至血管壁,支持内皮细胞培养。
培养7天后内皮细胞形成融合的单层结构,存活率超97%,且高表达CD31、ZO-1、VE-钙粘蛋白等连接蛋白,表明形成成熟的内皮屏障;通透性测试显示,HBMECs构建的模型屏障功能优于HUVECs,且具有尺寸依赖性通透性(小分子通透性高于大分子),符合脑血管的生理特征。
结合计算流体动力学(CFD)模拟和体外实验,分析狭窄脑血管的血流动力学特征:在3mL/min入口流量下,狭窄区域出现低壁面剪切应力、血流再循环的紊乱流型,与模拟结果一致。
紊乱血流刺激下,狭窄区域内皮细胞的炎症标记物ICAM-1(约2.2倍)、VCAM-1(约1.5倍)显著上调,证实血流动力学应力可诱导脑血管内皮炎症反应,成功复现脑血管狭窄的关键病理特征。
1. 成功开发了VdECM-胶原蛋白-海藻酸钠杂化生物墨水,通过机械增强改性,其动态模量提升约65倍,兼具优异的打印性、结构稳定性和生物相容性,细胞存活率保持90%以上,为脑血管3D生物打印提供了理想材料。
2. 优化了嵌入式同轴生物3D打印参数,可通过调控打印平台速度实现250-500μm管腔直径的狭窄脑血管精准制备,模型可实现无堵塞的连续灌注,成功复现动脉粥样硬化的血管狭窄病理特征。
3. 生物打印的狭窄脑血管可形成成熟、功能性的内皮屏障,内皮细胞高表达连接蛋白,具有尺寸依赖性通透性,人脑微血管内皮细胞构建的模型更贴合脑血管的生理屏障特征。
4. CFD模拟和体外实验证实,狭窄脑血管的紊乱血流会诱导ICAM-1、VCAM-1炎症标记物上调,成功复现血流动力学力介导的内皮炎症反应,构建的体外模型具有良好的生理相关性。
5. 该3D同轴生物打印技术为脑血管疾病体外建模提供了新方法,可用于探究脑血管狭窄的疾病机制、开展药物筛选和个性化医疗研究,为脑血管疾病的治疗创新奠定基础。
论文标题:Embedded 3D‐Coaxial Bioprinting of Stenotic Brain Vessels with a Mechanically Enhanced Extracellular Matrix Bioink for Investigating Hemodynamic Force-Induced Endothelial Responses
发表期刊:Advanced Functional Materials(2025, 35, e04276)
通讯作者:Ge Gao(北京理工大学)、Dong-Woo Cho(浦项科技大学)、Byoung Soo Kim(釜山国立大学)
第一作者:Wonbin Park
研究单位:韩国浦项科技大学、釜山国立大学,中国北京理工大学等
DOI:10.1002/adfm.202504276
核心关键词:同轴生物3D打印、脑血管、脱细胞细胞外基质、血流动力学、炎症反应
全面解析森工DIW墨水直写3D打印机在该类研究中功能匹配情况及需定制功能,帮助用户更好地选择合适的3D打印设备及功能模块。
同轴模块:室温,同轴双料筒独立调压,可精准制备多层结构,为不同直径、不同长度类型的管状支架打印策略提供保障,提升实验效率;
常温挤出头打印模块: 该模块支持4通道打印,搭载精密的气压控制系统,压力精度±1kp,打印过程可以实时调压,适合中低粘度生物材料的打印。
独立二级平台:便于使用显微镜观察每一层的打印状态.
独立二级平台:可打印范围200x150x30mm,实时观察打印精度问题.
由于小编学识所限,文中内容难免存在疏漏或不足之处。若您发现任何错误或值得商榷的观点,恳请不吝指正,
小编将第一时间修正完善。感谢您的包容与支持!
本文内容来源于网络公开素材,发布的目的在于学术交流、研讨分享,
如相关内容涉及侵权,请联系我们,将第一时间下架内容!

森工科技亮相第四届陶瓷增材制造前沿科学家论坛 罗建旭发表“高性能非金属材料挤出直写与粘接剂喷射工艺解决方案”主题报告

森工科技 AutoBio2000多通道食品3D打印机助力深圳大学化学与环境工程学院食品科学与工程系范方辉团队登顶食品工程 TOP 期刊

DIW直写3D打印机在陶瓷材料科研领域的应用及优势

深圳森工科技有限公司生物3D打印机在科研领域应用的核心优势

森工AutoBio1000DIW直写高分子材料3D打印机助力北京化工大学团队在《JACS》发表高水平论文

挤出式生物3D打印机——技术解析与场景应用指南