
大段骨缺损通常由肿瘤、创伤或感染引起,无法通过自体修复,若不经外科干预将导致严重残疾。传统的自体或异体骨移植存在感染、排斥反应和供体不足等问题,且由于缺乏足够的血管供应,常导致移植骨核心区域细胞活性差、与宿主骨整合不良。
骨修复是一个复杂的多阶段过程,涉及血管生成和骨生成的级联反应,需多种生长因子(如FGFs、VEGF、BMP2)顺序调控。然而,现有研究常将不同生长因子以相同方式混合负载于支架中,导致释放动力学无差异,无法协调血管生成与骨生成的不同时间需求。例如,血管化仅在缺损后约一周内发生,而骨生成则需长期持续刺激。因此,如何实现血管生成与骨生成信号的序贯递送,成为骨组织工程领域的关键挑战。
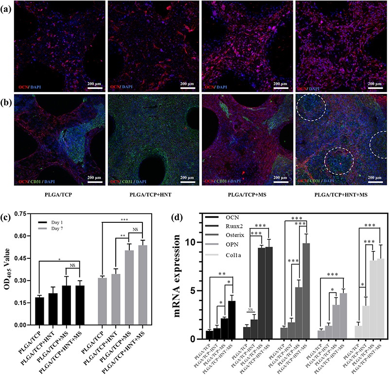
本研究提出一种基于低温沉积3D打印技术的序贯药物递送支架,通过负载血管生成药物DFO(去铁胺)和骨生成生长因子BMP2,实现血管与骨的耦合再生。具体设计如下:
本研究成功构建了一种基于低温沉积3D打印技术的序贯药物递送支架,通过负载DFO-HNTs与BMP2-微球,实现了:
论文标题:3D-printed scaffold with halloysite nanotubes laden as a sequential drug delivery system regulates vascularized bone tissue healing
期刊名称:Materials Today Advances
发表时间:2022年5月26日(在线发表)
全面解析森工DIW墨水直写3D打印机在该类研究中功能匹配情况及需定制功能,帮助用户更好地选择合适的3D打印设备及功能模块。
1、森工可匹配模块:
①多喷头打印: 通过多喷头打印模块,可以满足多材料的包裹打印问题;
②在线混合模块:可以实时在线混合,实现指定比例混合材料,制备不同性能材料;
1、拓展思路:
①为了提高实验效率,可使用独立二级平台,实时对每一层进行打印精度观察,及时修正实验策略;
②视觉系统:通过该系统实时观察预设的打印路径状态,及时修正路径规划策略。
2、涉及模块介绍:
①独立二级运动平台:便于打印过程中,通过显微镜实时查看每层的微观变化及中途干预;
②视觉系统:便于打印过程中实时观察打印路径是否合理,及时修改。由于小编学识所限,文中内容难免存在疏漏或不足之处。若您发现任何错误或值得商榷的观点,恳请不吝指正,
小编将第一时间修正完善。感谢您的包容与支持!
本文内容来源于网络公开素材,发布的目的在于学术交流、研讨分享,
如相关内容涉及侵权,请联系我们,将第一时间下架内容!

森工科技亮相第四届陶瓷增材制造前沿科学家论坛 罗建旭发表“高性能非金属材料挤出直写与粘接剂喷射工艺解决方案”主题报告

森工科技 AutoBio2000多通道食品3D打印机助力深圳大学化学与环境工程学院食品科学与工程系范方辉团队登顶食品工程 TOP 期刊

DIW直写3D打印机在陶瓷材料科研领域的应用及优势

深圳森工科技有限公司生物3D打印机在科研领域应用的核心优势

森工AutoBio1000DIW直写高分子材料3D打印机助力北京化工大学团队在《JACS》发表高水平论文

挤出式生物3D打印机——技术解析与场景应用指南