神经负责调节人体各种生理活动,在组织修复过程中可作为机体的一部分激活组织内在的再生机制,因此通过对神经进行调控有望实现对不可逆损伤以及难治性病理状态的修复和治疗。
心肌梗死严重威胁着人类的生命健康,由于心肌细胞不能增殖,受损的心肌组织往往难以恢复,而是通过药物及手术等方式避免其进一步恶化。神经网络在监测和协调心脏生理活动方面起到不可或缺的作用。心脏状态由末梢神经纤维监测,交感神经和副交感神经共同调节心脏的生理功能,并纠正异常状态。
有研究表明,神经元对心肌细胞成熟和心肌组织再生有积极作用,而神经干细胞可以分化为神经元并具有自我更新的潜力,有望作为活性修复成分来实现对心肌病理状态的自适应调节。
近日,中国科学院上海硅酸盐研究所吴成铁研究员带领研究团队对无机材料诱导的预神经化生物3D打印支架在心肌梗死修复方面的作用进行研究。
生物材料和细胞之间的相互作用可以触发其内部生物过程,团队利用无机生物材料硅酸锶对神经干细胞进行诱导,以生物相容性水凝胶GelMA为基体,设计一种生物3D打印预神经化心肌修复支架。
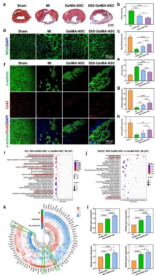
团队开展的实验包括:
研究发现,硅酸锶释放出的离子浓度对支架中神经干细胞的分化方向具有明显的调节作用,在支架中引入的硅酸锶微粒,使支架中的神经干细胞更倾向于分化为成熟的神经元,从而对支架进行"预神经化"。
体外共培养实验表明,预神经化支架能够显著促进心肌构建体中心肌细胞结构及功能的成熟,实现心肌细胞的同步搏动。
大鼠心肌梗死模型的体内实验进一步发现,预神经化支架可激活四种与心脏保护相关的典型昼夜节律基因,从而促进心功能恢复,缓解心室重塑,并加速梗死区域的血供重建,表明预神经化支架具备从系统的角度激活组织修复的潜力。
该研究成果表明,利用无机活性材料硅酸锶诱导的预神经化支架可能为心肌梗死修复提供一种新的思路。
论文标题:"Inorganic Biomaterials Inducing Scaffolds Pre-neuralization for Infarcted Myocardium Repair"
发表期刊:Advanced Materials
DOI:10.1002/adma.202419765
第一作者:王之栩(上海硅酸盐研究所博士研究生)
通讯作者:吴成铁研究员(中国科学院上海硅酸盐研究所)
研究资助:
专利情况:已申请一项发明专利
全面解析森工DIW墨水直写3D打印机在该类研究中功能匹配情况及需定制功能,帮助用户更好地选择合适的3D打印设备及功能模块。
1) 、 多通道打印头:
2-4通道设计,可装载多材料进行协同/并联打印,如通过设备移液功能,同时进行细胞溶液滴入,提高实验效率;
2)、 低温打印平台:
模块支持-5℃-室温,精准温控,结合细胞生长所需环境,创造细胞友好型打印环境,提高存活率;
3) 、 光固化辅助成型:
该模块辅助配备365nm/385m/395m/405m多种波长范围,有效辅助含光引发剂直写材料的辅助固化成型;
密闭的洁净台:为细胞生长提供合适的温度及洁净空间,避免二次污染;
1)、 可打印精密的生物支架,可将生物材料制备成细胞溶液,采用近场直写工艺实现纳米级纤维支架打印;
2)、 为了提高实验效率,可使用独立二级运动平台,对打印的每一层进行观察,几时修正实验策略;
3)、 为了提高实验效率,可使用在线混合模块,将生物材料与特定性能材料进行实时案例比混合,减少多喷头协作时间。1)、 近场直写:配置高压静电场,为生物溶液实现纳米级支架打印;
2) 、 独立二级运动平台:便于打印过程中,实时查看每层的微观变化或使用其他工艺对模型进行多重加工处理;
3)、 在线混合模块:主动混合或者被动混合模式,可实时在线混合,实现指定比例混合材料、在线梯度渐变。
由于小编学识所限,文中内容难免存在疏漏或不足之处。若您发现任何错误或值得商榷的观点,恳请不吝指正,
小编将第一时间修正完善。感谢您的包容与支持!
本文内容来源于网络公开素材,发布的目的在于学术交流、研讨分享,
如相关内容涉及侵权,请联系我们,将第一时间下架内容!

森工科技亮相第四届陶瓷增材制造前沿科学家论坛 罗建旭发表“高性能非金属材料挤出直写与粘接剂喷射工艺解决方案”主题报告

森工科技 AutoBio2000多通道食品3D打印机助力深圳大学化学与环境工程学院食品科学与工程系范方辉团队登顶食品工程 TOP 期刊

DIW直写3D打印机在陶瓷材料科研领域的应用及优势

深圳森工科技有限公司生物3D打印机在科研领域应用的核心优势

森工AutoBio1000DIW直写高分子材料3D打印机助力北京化工大学团队在《JACS》发表高水平论文

挤出式生物3D打印机——技术解析与场景应用指南