植入3D打印支架是治疗骨缺损的有效方法之一。然而,骨骼修复的过程极其复杂,涉及炎症阶段、修复阶段和重塑阶段,每个阶段都需要一系列生物活性分子的协调控制。因此,理想的骨修复支架应能够根据骨组织愈合过程释放不同生物活性分子。
近日,暨南大学罗丙红教授团队联合中国科学院深圳先进技术研究院的赖毓霄研究员团队共同开发了一种具有多种药物和活性分子分时控释的多功能3D打印促骨再生支架。
期刊信息
论文标题:
Versatile 3D Printing Scaffold with Spatiotemporal Release of Multiple Drugs for Bone Regeneration
作者:
Zelin Zhu,# Cairong Li # Yating Lin, Lin Li, Kun Liu, Wei Wen, Shan Ding, Changren Zhou, Yuxiao Lai * and Binghong Luo*
原文链接:
研究方法
该团队通过聚多巴胺(PDA)成功地将天然抗菌剂—丁香酚和载有成血管的二甲基草酰甘氨酸(DMOG)的层状双氢氧化物(LDHs)加载到3D打印的PLLA支架表面。由于丁香酚的早期释放,支架最初表现出很强的抗菌作用,而LDH持续释放的DMOG在后期提供了促进长期的成骨和血管生成的能力。
此外,负载DMOG的LDH进行表面改性有效地增强了3D打印PLLA支架的机械性能。重要的是,LDH的存在还通过释放Mg²⁺赋予了支架优异的成骨活性,可与DMOG和丁香酚协同作用,刺激血管生成和成骨分化。
骨再生过程示意图
(图示包含早期抗菌、后期成骨和血管生成过程,涉及E.coli、S.aureus、BMSCs、HUVECs等细胞及OCN、RUNX-2、HIF-α、CD31等标志物)
支架性能表征
在这一研究中,该团队利用PDA将负载DMOG的LDHs(LDHsD)和丁香酚(Eug)同步修饰到3D打印的PLLA支架表面。由于PDA与LDH含有丰富的氨基和羟基,因此修饰后的复合支架亲水性增强。
此外,LDH也在一定程度上提高了PLLA支架的力学性能,数据表明在湿态下,复合支架的压缩模量和强度分别比纯PLLA支架高11.4%和7.9%。亲水性的改善与力学性能的增强均有利于促进细胞的粘附和铺展,从而提高支架材料的细胞亲和性。
理化性能表征
(包含a-d的支架结构电镜图、WCA测试、XPS分析及f的药物释放曲线)
实验结果
抗菌及细胞实验
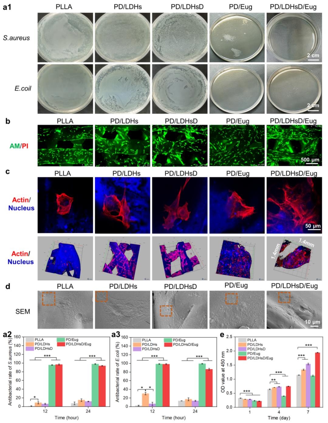
体外药物释放实验显示了丁香酚的早期快速释放,以及DMOG和Mg²⁺的长期持续释放的结果,这也印证了体外抗菌实验中添加有丁香酚的复合支架对金黄色葡萄球菌和大肠杆菌的24小时抑菌率均达到85%以上。与此同时,体外细胞实验也显示了复合支架优异的生物相容性和细胞亲和性。
(包含a的细菌培养结果、b-d的细胞染色及SEM观察图像)
成骨与成血管化实验
通过体外成骨与成血管化实验的深入验证,该研究证实了LDHs、DMOG与丁香酚协同促进了成骨基因与成血管基因的上调,从而表现出支架的钙结节生成能力的提高以及细胞迁移能力与小管形成性能的改善。
(包含钙结节染色、成骨基因(Runx-2、OCN、ALP、OPN)和血管生成基因(CD31、HIF-α、eNOS)表达分析)
动物模型实验
通过体内大鼠颅骨临界性缺损动物模型发现复合支架组的骨体积分数(BV/TV)和体积骨密度(BMD)均显著高于BLANK组和PLLA组,由此也进一步验证了复合支架优异的促进骨生成的能力。
(a为不同时间点(4周、8周、12周)的Micro-CT图像;b为骨体积分数(BV/TV)统计;c为骨密度(BMD)统计)
























